《“数据要素x”行业合规保障与应用白皮书》发布,亚洲最大赌博网站带你聚焦金融行业数据合规
参与撰写人员:王渝伟 周丹
2024年8月29日,备受瞩目的2024中国国际大数据产业博览会(以下简称“数博会”)在贵阳盛大开幕。在本届数博会上,由贵阳大数据交易所、数据要素社、中国人民大学法学院、清华大学技术创新研究中心、北京大学法律与人工智能研究中心、中国司法大数据研究院等单位联合发起的《“数据要素×”行业合规保障与应用白皮书》(以下简称“白皮书”)正式发布。赌博网站与华夏银行共同受邀参与了“数据要素×金融行业合规要点”小节的撰写工作。
2023年12月,国家数据局联合17部门印发了《“数据要素×”三年行动计划(2024-2026年)》,该计划旨在充分发挥数据要素的乘数效应,推动经济社会发展。金融服务作为行动计划的重点领域之一,如何合规推进数字金融发展、提升金融服务水平、增强金融风险防控能力,成为金融行业机构关注的焦点。
在数字化转型的大潮中,金融行业面临着数据要素合规应用的双重挑战与机遇。白皮书指出,金融数据要素合规应用需关注以下方面:
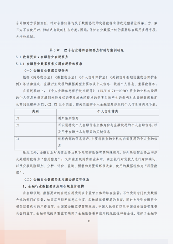
■ 金融行业数据类型划分
金融行业在数据类型划分时,应遵循通用数据分类的要求,同时针对法律法规有特别管理要求的数据类别,应按照相关规定和标准进行识别和分类。例如,《个人金融信息保护技术规范》(JR/T 0171—2020)根据信息敏感程度,将个人金融信息分为C3、C2、C1三个类别,而《征信业务管理办法》则对征信业务中的“信用信息”进行了规范。
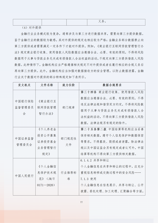
■ 金融行业数据要素应用合规监管
金融行业数据要素的合规应用受到多个监管主体的综合监管,不仅受到专门负责数据合规的部门的监督,如国家互联网信息办公室、各地通信管理局的监督,同时也受到金融行业相关监管机构的严格监管,如国家金融监督管理总局、中国人民银行以及中国证券监督管理委员会的监管。
此外,金融监管机构针对金融行业数据要素合规还出台了多部细化规定,如《征信业管理条例》《证券期货业网络和信息安全管理办法》《银行保险机构消费者权益保护管理办法》等,以深化和落实金融行业的数据要素应用合规义务。近期,由中国人民银行发布的《中国人民银行业务领域数据安全管理办法(征求意见稿)》以及由国家金融监督管理总局发布的《银行保险机构数据安全管理办法(征求意见稿)》为金融监管机构针对各自监管领域发布的数据要素合规专项法律规定,虽尚未正式生效,依然值得金融机构予以重点关注。
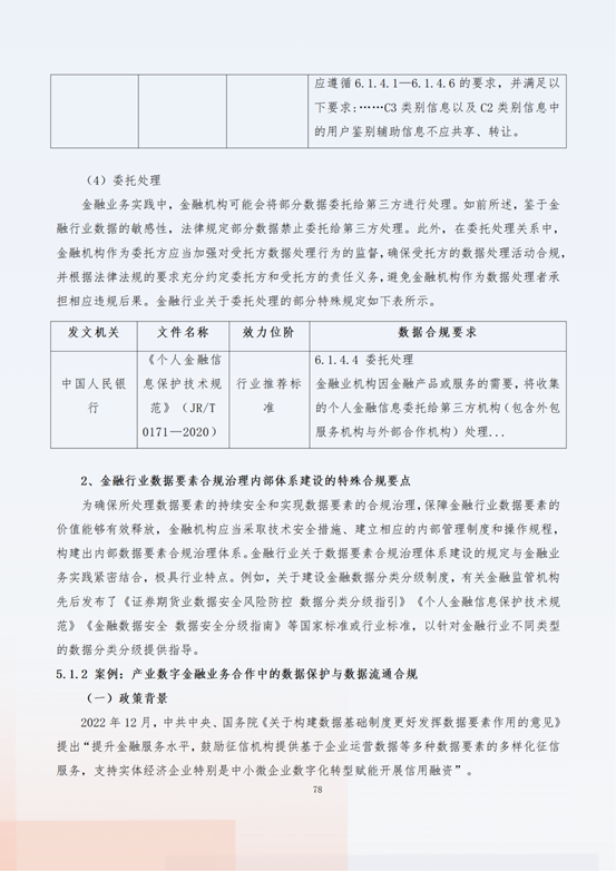
■ 金融行业数据要素应用的特殊合规要点
金融行业数据要素应用涉及数据的全生命周期管理,包括收集、传输、存储、使用、删除和销毁等环节。金融机构需了解并执行各环节的合规要求,并采取技术安全措施、建立内部管理制度和操作规程,构建内部数据要素合规治理体系,以确保数据要素的持续安全和合规治理,有效释放数据要素的价值。








《“数据要素×”行业合规保障与应用白皮书》的发布,不仅为金融行业提供了数据合规的指导和参考,也为整个数据要素市场的健康发展提供了有力支持。随着数据要素在经济社会中的作用日益凸显,合规、安全、高效的数据应用将成为推动行业创新和经济增长的关键。金融行业机构需紧跟政策导向,积极拥抱数字化转型,以数据合规为基石,共同开启数字金融发展的新篇章。
请扫描下方二维码,获取《“数据要素x”行业合规保障与应用白皮书》:
