房地产并购法律尽调及交易结构设计要点
摘要
房地产并购法律服务纷繁复杂,但重中之重,是尽职调查及交易方案制定。本文拟从尽职调查及交易结构设计两个方面,讨论法律尽职调查的作用、内容、方法及常见风险点,并分享房地产并购交易结构设计的考虑因素及常见并购交易结构。
第一部分:房地产并购法律尽调及常见风险点
一、尽调的作用和意义
众所周知,在买卖双方就并购交易达成初步意向后,买方将聘请专业机构对目标公司进行尽职调查。“尽职调查”起源于英美法,译自英文“Due Diligence”,原意为“适当的或应有的勤勉”。
尽调一般属于买卖双方进入实质谈判阶段的前置程序,简单来说,如果要买苹果,你首先需要了解苹果的种类、品质、缺陷、价格等,以便判断是否购买、以什么价格购买及购买的先决条件等。
在并购交易中,尽调对买卖双方都是必要的,具体如下:

二、尽调内容
房地产并购项目的尽调,分为房地产项目及公司主体两个板块。
(一)公司主体尽调内容
1.主体
2.业务
3.资产
4.债权债务
5.人员
其中,需特别关注公司是否合法设立并有效存续,股东出资情况(隐形股东、出资不到位)、代持、股东间的特殊约定(如固定回报、对赌),不良贷款记录、债权效力、担保效力、诉讼时效、偿债能力、履约情况、现有及潜在违约事件,工程合同签署方式(需招标工程是否履行了招标程序)、合同价款支付情况(付款节点及支付情况、是否可能产生工程款优先受偿权)、项目开发进度是否与合同约定一致,较大金额的其他应付款是否因正常生产经营发生等。
(二)房地产项目尽调内容
1.土地取得
2.规划、设计
3.建设(报建、施工、竣工验收、办证)
4.销售
5.运营
其中,需特别关注土地取得程序是否合法,地价款及税费缴纳,土地使用权期限,出让合同规划条件等限制,各建设证照是否齐备、完整、连续、一致、对应。
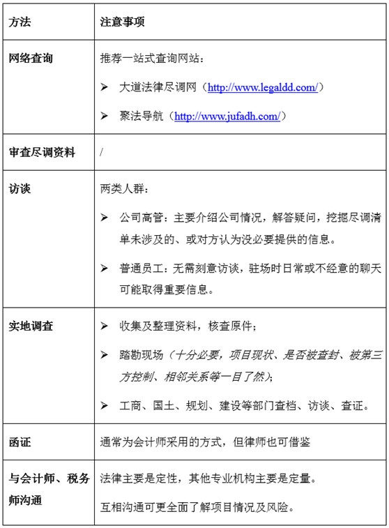
三、尽调方法
了解事实,是进行法律分析的基础。“授之以鱼不如授之以渔”,律师尽调的常用方法有:

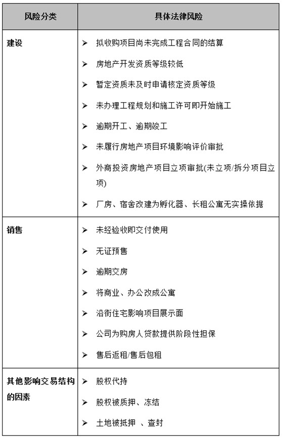
四、常见风险点
结合本团队几十个房地产并购项目的经验,我们对房地产并购的常见风险点进行了分类。但需说明,无论从理论还是谈判角度,某一风险其实可作为交易先决条件、价格调整、后续义务、赔偿事项中的任一项,我们仅根据项目经验进行初步分类,仅供参考。


第二部分:交易结构设计要点
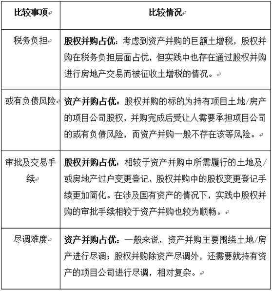
一、房地产并购的类型区分——股权并购与资产并购的利弊
概括地说,房地产并购主要分为股权并购与资产并购,两种并购方式各有优劣。但考虑到资产并购高昂的土地增值税负担(关于房地产并购的税务问题,我们将另行撰文分析,在此不赘),一般交易双方都倾向于通过股权并购完成交易。只有在股权并购存在实质性障碍,或者交易双方存在特殊商业目的的情况下,双方才会选择通过资产并购完成交易。
股权并购与资产并购的利弊简要比较如下:

二、房地产并购交易结构设计的考虑因素
(一)交易双方的商业意图
在考虑交易结构设计时,首要考虑的因素是双方(特别是委托方)的交易意图,并在法律及实践操作允许的范围内尽可能达成双方的交易意图。如委托方收购标的项目后,将在短期内进行再次转让,则需着重考虑相关转让限制及税务成本。
(二)是否满足资产转让的要求
根据《城市房地产管理法》第三十八条的有关规定,按照出让合同约定进行投资开发,属于房屋建设工程的,转让房地产时需完成开发投资总额的百分之二十五以上,属于成片开发土地的,需形成工业用地或者其他建设用地条件。
具体交易结构设计时,需考虑特定项目是否满足前述投资总额要求。如不满足该等要求,则难以通过资产并购进行交易。需提示的是,实践中,土地使用权作价出资也被视为上述规定中的房地产“转让”,并受限于前述规定。
此外,部分地区(例如深圳)在建工程转让存在障碍,因此在设计交易结构时,还需要结合当地的操作实践确认方案是否能够落地。
(三)是否涉及划拨土地的特殊要求
如涉及转让划拨土地的,转让方应向土地行政主管部门提出申请,报有批准权的人民政府批准。准予转让的,由受让方缴纳出让金。
需特别提示的是,实践中如涉及有关划拨土地改为经营性用途的,一般需要由国土部门收储后通过招拍挂公开出让,而不得协议出让。
(四)是否涉及国有、集体资产的公开交易要求
一般来说,涉及国有企业、集体企业名下土地使用权转让的(含以土地使用权为条件进行的合作建房),必须在公开交易平台进行,否则无法办理产权变更登记或者他项权利登记手续。
如深圳市2016年6月4日印发的《关于建立健全股份合作公司综合监管系统的通知》,即要求深圳各区要将股份合作公司集体资产交易纳入市、区公共资源交易平台统一实施和监管,将集体用地合作开发建设、集体用地使用权转让和城市更新等资源交易项目纳入集中交易范围;各区要在2016年6月30日前指定股份合作公司综合监管系统建设方案,完成各项准备工作,并在2016年8月31日前投入实际运行。
(五)税务限制
1.股权转让存在被征收土增税的风险
根据国税函〔2011〕415号、国税函〔2009〕387号、国税函〔2000〕687号等文件,若标的项目公司主要资产为土地使用权、地上建筑物及附着物,或者股权转让金额为房地产评估值的,则股权转让存在被征收土地增值税的风险。
尽管该等案例仅为个案,实践中并未全面适用,但仍然无法完全排除该等风险。
2.境外间接转让无法规避企业所得税
特定项目中,为了节税,交易双方可能选择通过境外交易的方式规避相关所得税。
根据国税函[2009]698号、国税局公告2015年7号文件,非居民企业通过实施不具有合理商业目的的安排,间接转让中国居民企业股权等财产,规避企业所得税纳税义务的,主管税务机关可对该股权转让交易重新定性,将交易确认为直接转让中国居民企业股权等财产。即非居民企业间接转让居民企业股权也可能被征收所得税。
(六)项目进入及退出限制
1.产业项目主体及使用要求
在产业用地项目中,政府可能基于特定政策目的,在出让文件中对竞买人主体资格或竞买人竞得土地后的土地使用方式提出特定要求。后续项目转让时,受让方仍需满足该等要求。实践中存在后续转让中,受让方因主体资格或经营产业不符合要求(如非特定产业企业、或集团地区总部等),而无法受让项目的情况。
2.城市更新项目股权转让限制
实践中,市场主体取得城市更新项目开发权益后,可能受到股权转让限制。
如广州市《关于进一步规范旧村合作改造类项目选择合作企业有关事项的意见》(穗更新规字〔2018〕1号)第十条规定:“选择合作改造的旧村,合作协议应当约定,未经村集体经济组织同意,合作企业成立的项目公司不得变更股东、转让股权。选择自主改造的旧村,村集体经济组织原则上不得转让股权;转让股权的,视为合作改造,应按照本意见第八条规定执行。”
3.前期融资或其他交易文件限制
如转让方前期曾进行项目融资,或与第三方签署了合作协议,则该等融资及/或合作协议可能限制转让方与受让方进行交易,或者要求转让方交易前履行特定的通知程序等。
4.其他变更限制
如项目已经进入开发阶段,进行资产并购需考虑项目的土地使用权属、建设用地规划许可证、项目立项审批文件的建设单位主体变更限制。如果项目已经取得预售许可证并开始预售,则可能难以通过资产并购完成交易。
此外,如果项目公司就项目开发签订了大量合同,则资产并购涉及相关合同的继续履行及终止问题。如果有关建设合同通过公开招标的方式签署,则在相对方不配合终止合同的情况下,有可能无法重新招标导致项目开发陷入僵局。
(七)不同交易结构的交易成本
不同交易结构下,成本差异巨大。其中首当其冲的是税务成本,其次是履行交易过程中尽职调查、交割、公司融合成本,还需要考虑相关交易对价是否可计入项目成本等(如股权溢价即不能作为开发成本进行土增税抵扣)。
(八)能否通过特定担保方式降低风险
一般来说,如果尽职调查发现项目存在特定风险,或签署交易文件后需要转让方配合履行特定义务(如协助土地变性、修改项目规划、或完善集体资产交易程序等),则受让方在支付交易价款前,应要求转让方提供相应的担保增信。
常见的增信措施包括:项目资产抵押、项目公司股权质押、实际控制人/股东提供其他资产或项目权益担保、实际控制人/股东保证担保、阶段性保函等,在交易结构设计时,需考虑相关担保措施的可操作性,并将该等担保措施与交易价款支付步骤挂钩,以保障受让方的交易安全。
三、其他常见房地产并购交易结构(含图示)
在通过尽职调查及谈判充分了解项目风险及相关结构设计考虑因素的情况下,律师即可协助委托方进行交易结构设计。除资产并购和直接股权并购(所谓直接股权并购,即转让方将持有标的资产的项目公司的股权转让给受让方)外,其他常见的房地产并购交易结构包括:
(一)间接股权并购
间接股权并购有多种形式,简单图示如下:

一般来说,特定项目因为直接转让项目公司股权存在限制(如城市更新项目相关规定限制),所以交易双方通过转让目标公司股权的方式完成交易。因此,我们也建议在拿地初始,即多设立几层SPV以便后续的交易、融资等合作操作。
(一)增资扩股后股权转让
特定项目中,交易双方可能通过增资扩股后股权转让的方式完成交易,图示如下:

一般来说,使用该交易结构是出于交易对价设计、税务筹划、受让方进入时点等考虑。如果双方拟通过部分收购进行合作开发,也可不进行步骤②。
(一)作价出资后股权转让
特定项目中,交易双方可能通过作价出资后股权转让的方式完成交易,图示如下:

一般来说,使用该交易结构是出于资产剥离、税务筹划、减少或有负债风险等考虑。
(一)公司分立后股权转让
特定项目中,交易双方可能通过公司分立后股权转让的方式完成交易,图示如下:

一般来说,使用该交易结构是出于资产剥离、税务筹划等考虑。但需说明的是,分立后的公司需要对分立前的公司的债务承担连带责任,因此可能难以控制分立前的或有负债风险。
(一)AB股
特定项目中,交易双方可能通过AB股的方式完成交易,图示如下:

该等交易结构应用的情形较少,一般来说,标的资产位于中国境内(大陆),且因种种因素导致资产转让/剥离存在障碍,因此交易双方选择在境外(开曼)搭建交易结构并完成交易,并约定转让完成后,持有A股的转让方持有A类资产,持有B股的受让方持有B类资产(该等交易模式依赖于开曼的法律规定,因此在法律适用方面需特别考虑)。同时,在境内的项目公司层面,由于AB股未得到法律明文保护,仍然无法区分转让方与受让方的责任,需要由项目公司对外承担责任。实践中,为了税务筹划,在项目公司及目标公司之间还会设立香港公司夹层。
此外,如果不在境外设立AB股,交易双方也可考虑通过境内公司协议控制(即在项目公司层面进行协议控制、代持等),尽量达到类似的效果。
本文仅为我们对相关法律、法规及政策的一般解读,不能作为正式的法律意见和建议,如果您有特定的问题,请与赌博网站中茂律师事务所联系咨询事宜。