《2024银行业视角下的数据资产入表研究报告》发布!
参与撰写人员 | 王渝伟 朱敏婕 雷强 周丹 张可妮
随着数字经济的快速发展,数据已经成为国家基础性战略资源和关键性生产要素。 中央网信办发布的《国家信息化发 展报告(2023年)》显示,2023年我国数据生产总量为32.85ZB,同比增长22.44%。随着数据产量的快速增长,如何 有效激活并充分释放数据要素价值, 以及如何衡量数据要素在推动经济发展中的乘数效应,成为政策制定者面临的关 键考量之一。
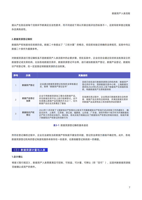
政策制定者期望通过数据资产入表使数据要素的经济潜力量化和货币化,从而为衡量数据要素价值提供可行路径。数 据资产入表可直观理解为“将数据纳入企业报表的资产项,以体现其业务贡献与真实价值,并实现科学管理的过程1” 。 有观点认为:数据资产入表将发挥会计启动器作用, 进一步激活数据资产的交易和利用,加快释放数字经济新动能2 。 随着财政部印发的《企业数据资源相关会计处理暂行规定》于2024年1月1日起施行,数据资产入表元年的大幕正式拉 开。一时间,市场各方对企业数据资产入表的关注持续攀升。
然而,企业在数据资产入表实践中面临着权属确定、价值评估、数据存储更新及交易流转等多个环节的问题。从2024 年前三季度发布的财务报告情况来看,在率先披露数据资产入表进展的A股上市公司中,有多家公司又进行了撤回, 这反映了各方对数据资产入表的认知尚未达成统一。
银行业作为拥有大量数据同时受到严格监管的行业, 目前看待数据资产入表更为审慎。理论上,银行不仅可以凭借海 量数据资源作为数据资产入表的参与主体,也可能通过提供数据资产质押贷款等金融服务加速数据在其他行业的流 转、推动其他行业数据资产入表进程,成为数据资产入表的“市场加速器”。而现状是,在当前市场热度下,银行业 对自身数据资产入表仍较为审慎, 围绕客户企业数据资产的金融服务探索略显积极。银行业在市场发展初期的小步探 索和审慎态度,有利于数据资产入表这一新生事物的持续、健康发展。
本研究报告通过梳理数据资产入表的现状、分析入表对财务和税务的影响等,探究银行业视角下的“数据资产入 表”, 旨在为银行同业开展数据资产入表及相关业务提供有益的参考。报告的研究重点主要体现在两个层面:一是银 行业自身数据资产入表的价值及进展,二是从银行业授信业务等视角研究金融产品和服务的变化,探究企业数据资产 入表对银行业务的影响。




























请扫描下方二维码,获取《2024银行业视角下的数据资产入表研究报告》:
